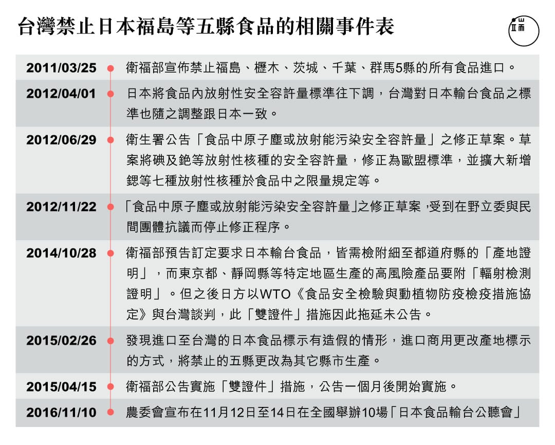
2011年3月11日,東日本大地震引發大海嘯,導致福島第一核電廠發生輻射洩漏。台灣因此自2011年3月25日起,禁止福島、櫪木、茨城、千葉、群馬這五縣的所有食品進口,至今仍沒放寬管制。
2016年11月10日,農委會宣布11月12日至14日在全國舉辦10場「日本食品輸台公聽會」,考慮針對福島以外四縣的部分食品進口解禁,引發「公告時間過短」以及「三天辦完10場太趕」的批評。公聽會上也碰到立委、議員與民眾激烈的抗議,讓日本食品進口之事,再度引起廣大台灣民眾的注目。

日本食品安不安全、風險有多少,這是科學問題,也是能不能開放的底線;本文將聚焦於此。至於後續要不要開放、怎麼開放,就要考慮其他層面的問題。