2017年9月1日,正值台灣行政院長林全告別的前夕,財政部拋出稅改的震撼彈,作為臨別贈禮。以「廢除兩稅合一」為主軸的稅改,以規模而論,可以說是1998年實施「兩稅合一」制度以來最大的變革。各界解讀有利有弊,弔詭的是從大企業到小上班族,大家都覺得對自己不利,究竟是劫了誰、富了誰?
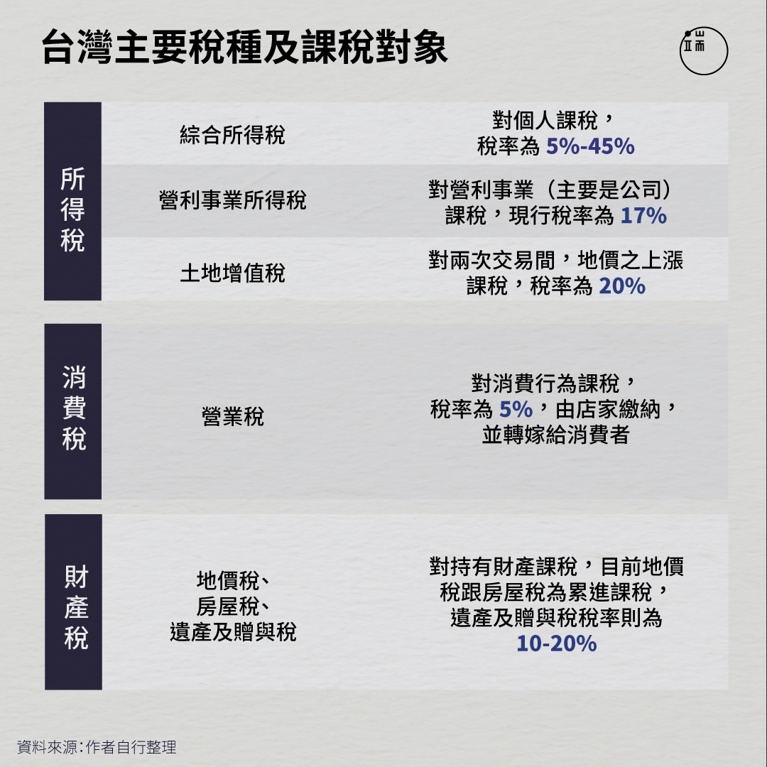
以下先簡單表列說明一下台灣的稅制,原則上分成所得稅、消費稅跟財產稅三大塊。以個人來說,賺到錢代表經濟能力的增加,當然要課稅;在使用賺到的錢來消費時,因為消費同時也表彰着經濟上的負擔能力,所以不少國家也會課消費稅(如大家出國玩的時候,都會看到原價以及含稅價);至於財產稅,則是對持有財產這件事課稅,雖然持有財產本身沒有經濟能力的增加,但因為資本持有的獲利能力本身就高於其他收入方式,基於平衡財富差距的理由,各國都會對不動產課稅,並且另外對繼承跟贈與財產課稅。

內外資稅率差距過大,扭曲投資
這次台灣的稅改,主要針對所得稅部分。大家可能想過,公司賺錢要課一次「營利事業所得稅」(營所稅),分配股利後,個人申報時還要繳一次「個人綜合所得稅」(綜所稅),這樣不是一頭牛被剝了兩層皮嗎?
由於這種重複徵稅會降低資金進入市場的意願,政府於1998年實施「兩稅合一」制度,其思考邏輯就是把公司當作個人賺錢的工具,對工具課多少稅,最後還是會回到個人,因此稅負自然應由最終獲取收入的個人來負擔,即營所稅繳了多少,個人在後來報稅時都可以扣抵。換句話說,營所稅和綜所稅,最後其實只產生一次稅負,這就是所謂的「兩稅合一」。
然而,2015年財政健全方案上路後,綜所稅最高級距調高至45%,同時可扣抵稅額減半,兩稅合一制已經修法,由「完全設算扣抵制」改為「部分設算扣抵制」,也就是說已繳的營所稅在個人報稅時只能扣抵一半。現今兩稅合一施行的結果,卻使得內外資稅率越拉越大:

在現行綜所稅的45%稅率下,居民股東的股利所得,最高可能被課到49.68%的稅率,而外資因為可以用20%的扣繳率就源扣繳,所以實質稅率只有33.6%。16%的稅負差距,要不是沒錢規劃,就是真的一心相忍救國,結果就是路上的大小商家,仔細一查不少是「港商」、「英屬維京群島商」及「巴哈馬群島商」。
除了內外資稅率差距過大,營所稅與綜所稅差距過大也是個大問題。大家首先會覺得,如果營所稅只是綜所稅的預扣,差距無論多少,最後繳的不都一樣嗎?重點在於:公司的獲利,未必會完全分配給個人。台灣自2010年起,營所稅率調增為17%,若考慮未分配盈餘加徵10%,整體營所稅的實質稅率會到25.3%(註一),與當時的40%綜所稅率就相差相當大;而2014年綜所稅率更調增到45%,換句話說,對於台灣傳統家族持股的中小企業來說,反正公司也是自己家的,也不必分配股利,這樣的結果大大扭曲了企業的盈餘分配政策。
兩稅分離,「劫貧濟富」?
為了平衡現行扭曲的稅制,稅改之議從林全上台就一直存在。直到2016年4月,財政部才提出目前具體的幾種稅改方案,當時質疑聲音就已不斷,而9月最終推出的方案更是毀譽參半。那麼,這次稅改到底是不是「劫貧濟富」?
矯正原先扭曲的稅制,第一步是拉近營利事業跟個人之間的稅負差距,因此稅改建議將營所稅由17%提高到20%,綜所稅的最高級距則降為40%。
本次稅改兩稅分立之後,公司的歸公司,個人的歸個人,公司繳過的稅個人不能再拿來扣。若營所稅不能扣抵,股東的稅可能更重,因此連帶的因應配套就是調降個人股東的稅負。這次方案中,對個人股東之課稅方式有甲、乙兩案:
甲案:「股利所得部分37%免稅,其餘作為當年度所得且併入綜所稅課徵」,也就是說就股利所得部分一定比例免稅;
乙案:「併入綜合所得申報」者可享股利8.5%抵減稅額,上限8萬元,或者是選擇「分離課稅則採單一稅率26%,不另享有免稅額度」。換句話說,股利所得高者,可以適用26%的單一稅率,低的則會選擇8.5%的抵減稅額。
以下簡單比較一下兩個方案的最終適用結果:

從上表可以發現,這次方案被批評為「劫貧濟富」的原因,在於高所得者的稅負降低,而低所得者的稅負增加。以甲案來說,63%定率做為計算稅額之基礎,亦即就算適用最高40%級距,綜所稅稅率也只有25.2%;乙案的綜所稅稅率則是26%,但有8.5%的抵減稅額能用。加計營所稅後,實質邊際稅率分別為40.16%及40.08%,這些適用最高級距的大戶,可能都是各企業的大股東。這固然縮小了內外資差距,但也被批評圖利富人;而就小股民來說,原本只要綜所稅率低於17%就可以不用繳,因為個人的稅率低於公司要繳的,所以在公司這一層就繳完了(兩稅合一減半扣抵之後是8.5%)。但新制下,由於股利所得者都適用相同稅率,原本所得稅級距只有5%的小股民就可能要多繳稅。
未分配盈餘稅減半,幫助了誰?
本次稅改前的現行制度下,公司年度盈餘未分配者,要課10%的未分配盈餘稅,一般認為這是兩稅合一的配套(註二),而既然兩稅合一廢止了,未分配盈餘稅也該落幕。
但事實上,即使是稅率調整後,營所稅跟綜所稅率仍有20%的差距,因為稅捐(稅金)理由而不分配的誘因仍然存在,而避免因為稅捐理由而影響商業決策,是股利課稅制度最初所追求的,在此自然仍無放棄理由。在最初的規劃方案中,這也不是一個被討論到的議題,畢竟兩稅差距仍大,不分配盈餘的誘因仍在。但8月底時,台積電董事長張忠謀於演講中表示:「公司為求發展有創新投資,而公司保留盈餘也多半用於此,但台灣卻對此課稅,保留盈餘稅變成是反企業成長稅。」最終定案的政策大轉彎,未分配盈餘稅突然少了一半。
事實上,由於證券交易所得稅免徵,股利所得分配下去往往也容易「規劃」避掉,未分配盈餘稅就成了保證課到資本利得的補充稅,其名雖不正,但因應扭曲的稅制,也不得不存在。
固然,對於許多初萌芽的新創企業,攢些錢以備不時之需是有必要的,要求企業都在該年度找出投資標的,也未必符合實際。但以過去的經驗來看,從證所稅、產創條例到遺贈稅,我們對資本利得的鬆綁,總是期待其再投資,進而促進產業發展,但如此的期待已經一再落空。這難免會讓人質疑,保留公司資金運用彈性的「初衷」,長久來看是幫助了產業,還是會反而幫了空手等投資標的的大老們。
獨資與合伙,不再課營所稅
縱使我們認為對公司所得課稅,只是對個人課稅的預扣,但現實上國際資本流動的複雜以及投資持股型態的多元,往往使得個人股東剩下的稅基寥寥無幾,故不能否認現實上對公司課稅的必要性。但這樣的必要性,在獨資事業(例如路口的文具行)及合伙組織(例如一個電影工作室)是不存在的,由於組織與個人具備明確的連結,而個人也必須完全負責組織的債務,因此不會有稅基流失的困境。
這次的稅改則是徹底將獨資與合伙排除在營所稅課稅範圍,除了避免國稅局上窮碧落下黃泉,這看來也是針對較小規模之新創產業所推出的牛肉。
此次稅改目標,不是增收入或補助
富人們降了這麼多稅,對小老百姓當然也要有一套交代。因應大法官釋字745號對薪資所得實額扣除的要求,以及納稅者保護法對基本生活支出不得課稅的限制,這次連帶提高了標準扣除額、薪資所得特別扣除額,以及身心障礙特別扣除額,也能說不無小補。
不管最後肥了誰,乍看之下是雨露均霑的大減稅,頭一個質疑就是財政紀律。對比籌措長期照顧(長照)財源時,對於菸稅、遺贈稅的錙銖必要,這次減稅看來卻是大撒銀子。但不要忘記,這次除了調增3%的營所稅,因為兩稅合一取消,以前先扣下來的營所稅,之後都不能拿來抵了。根據財政部的統計,這次稅改方案增稅部分可增加1253億元;至於減稅部分合計減稅利益1312億元或1322億元,稅收損失並不大。
換句話說,這次稅改的目的,自始至終不是「增加財政收入」或者「實施政策補助」,而是在矯正過去稅制造成的競爭秩序扭曲。我們確立這樣的前提後,下一步就是要討論這次的稅改,是否改善了既存的競爭秩序而扭曲現狀,以及貧富差距是否因而被拉大。
不再聚焦租稅優惠「鼓勵投資」
長年以來,股民總喜歡把股市成交量低迷的問題丟到政府頭上,猶如大眾有義務保障股民在股市裏殺進殺出而毫髮無傷,所以證所稅停徵幾十年,一有復徵之議便風風雨雨,好像大家手中都有大把股票似的;而新任副院長任職證交所時,也把鼓勵投機的當沖降稅,來衝成交量作為自己的政績。
但股市長久的低迷,畢竟非一日之寒。台灣欠缺良好的投資標的,產業或大眾習於將資金投入現制下低成本、低風險的不動產也是事實。對這樣困乏的投資現況,我們的政府數十年如一日的缺乏想像力。無論哪個部會,想到的方案只有減稅,而不思考如何改善現有的投資環境,反正稅收統收統支,減再多稅自己部會的預算也少不了。從獎勵投資條例到產業創新條例,從停徵的證券交易所得稅,再談到2009年時,遺產及贈與稅從累進最高50%驟降到10%,說是可以鼓勵海外資金回流,反而有助稅收成長,結果我們看到的是稅收沒有成長,大量流入的熱錢把房價炒得老高,貧富差距拉得更大。
這次稅改值得注意的一個重點,就是不再只會用「租稅優惠」來鼓勵投資,而是認真回頭思考稅制上存在的差別待遇。既然是平衡差距過大的內外資差距,調降內資的實質邊際稅率也是理所當然;這並不是說最高級距所得者稅負太重,事實上,根據財政部委託研究的資料顯示,邊際稅率者的實質有效稅率(可以理解成該級距者真的被課到的平均稅率)只有30%。真正的問題在於內外資的不公平,而導致「假外資」橫行。
但這次稅改,連帶可能使貧富差距拉大,也是不爭的事實。畢竟邊際稅率者的實質有效稅率本來就不高,再降下來後,每年的稅後收入自然會與一般大眾拉得更開。雖然這次一般大眾也確實有減稅,但平均下來每個家戶減少的仍然有限,也就成為本次稅改的眾矢之的。但畢竟要達成平衡內外資的目標,連帶使得富者減稅也無可避免,真正需要檢討的反而應該是:為什麼我們的有效稅率跟名目稅率差距這麼大?資本利得者真正少繳稅的管道,絕對不在稅率差個百分之幾,而在千瘡百孔,處處有漏洞可鑽的稅制之中。
重新省視稅制所需面對的價值
傳統上,課稅單純是獲取國家財政收入的手段之一,但隨着20世紀下半葉,國家被賦予的任務不斷擴張,新自由主義思潮下的租稅競爭、入不敷出的國家財政彷彿傳染病一樣在世界擴張,在台灣也是如此。曾經人們相信更少的稅代表更少的管制、更多的投資,但這些稅制的便利與優惠,從來都只反映在資本利得上,致使貧富差距不斷擴張(註三)。生產工具的投資報酬率差距不斷拉大,但我們號稱「鼓勵投資」的稅制也為這樣的惡化推波助瀾。
雖然在許多國家中,稅制被期望發揮財富重分配的功能,但在台灣租稅優惠氾濫的情況下,要求稅制負起財富重分配的重責大任,或許還太奢求,至少要求回歸最基本的稅收中立,不要再為高牆添磚。這次的稅改如果視為面對稅收中立的起點,我們期望接下來能重新檢視濫發的租稅優惠到底得到了多少成效,正是因為所謂的獎勵投資一直以來沒有砸在刀口上,才會導致人民對稅制改革如此缺乏信任,甚至感覺到「又替有錢人減稅了」。
(吳俊志,律師、前國會助理、台灣大學法律研究所財稅法學組碩士)
註一:整體營所稅的實質稅率計算方法:0.17(營所稅率)+(1-0.17)*0.10(未分配盈餘稅率)=25.3%
註二:財政部,《兩稅合一所得稅法疑義解答》(增訂版:1998年9月)〈柒、未分配盈餘課稅〉問題43:「為達成企業盈餘保留與分配的選擇,完全取決於企業經營政策的目標,我國兩稅合一方案的重要配套措施,是對營利事業每一年度未分配盈餘加徵10%營利事業所得稅。」
註三:根據財政部財政資訊中心104年(2015年)綜合所得稅申報初步核定統計專冊,第1分位與第20分位之綜合所得總額差距約為100倍,而這甚至已較前一年(2014年)來得少。
本文有些地方值得補充:
1. 財產稅,特別是不動產稅的課徵,並非基於平衡財富差距。英美等新自由主義國家,不動產持有稅負是OECD排名前幾名的重,理由自然不是平衡財富差距。經濟學上對不動產稅的課稅原理,第一是土地的租稅中立性,第二是受益者付費(亨利喬治定理:Henry George Theorem)
2. 台灣的消費稅還包含貨物稅(屬於特種消費稅),稅收不低,約佔營業稅的一半。
3. 重複課稅並不少見,採多種稅源(複式稅制)的國家都會發生重複課稅,例如所得要繳稅,稅後所得湧來消費要繳消費稅等。主要的問題在稽徵成本(同樣稅收要分兩次課)。中國剛好有一層牛剝兩次皮的成語,把「重複課稅」說的很恐怖。
補充稅(如未分配盈餘稅)也算是重複課稅呀。
其他部分寫的不錯。
雖然看不太懂,但很感謝作者能以專業的精神來評論這一些事情
非常喜歡這篇,讓我這種不懂稅的基本精神的人也可以理解為何這次稅改要這樣改,不然只是覺得結果不合理,卻不懂為什麼會想改成這樣。
有一點建議是,不知道能否將文中幾項實質稅率的算法一併補充上去呢?像是現在附上的 25.3% ,就會讓我比較容易理解數字是怎麼出來的。謝謝。
您好,我是作者,由於現在股利所得只能扣抵一半。以最高級距為例,營所稅先扣掉17%,剩下的83%則再加上8.5%(一半的營所稅)後,乘以0.45,最後再扣除營所稅得扣抵之部分(8.5%);公式是0.17+(0.83+0.085)*0.45-0.085=49.68%
@小端,请问一下,现行台湾内外资税率试算表中,营所税税率和综所税税率是如何算出最终适用税率的,谢谢
今天...10/3???
很抱歉,日期已修正。