2017年9月1日,正值台湾行政院长林全告别的前夕,财政部抛出税改的震撼弹,作为临别赠礼。以“废除两税合一”为主轴的税改,以规模而论,可以说是1998年实施“两税合一”制度以来最大的变革。各界解读有利有弊,吊诡的是从大企业到小上班族,大家都觉得对自己不利,究竟是劫了谁、富了谁?
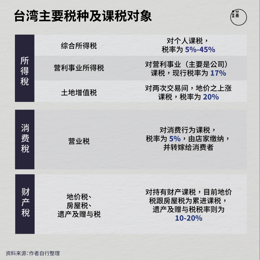
以下先简单表列说明一下台湾的税制,原则上分成所得税、消费税跟财产税三大块。以个人来说,赚到钱代表经济能力的增加,当然要课税;在使用赚到的钱来消费时,因为消费同时也表彰着经济上的负担能力,所以不少国家也会课消费税(如大家出国玩的时候,都会看到原价以及含税价);至于财产税,则是对持有财产这件事课税,虽然持有财产本身没有经济能力的增加,但因为资本持有的获利能力本身就高于其他收入方式,基于平衡财富差距的理由,各国都会对不动产课税,并且另外对继承跟赠与财产课税。

内外资税率差距过大,扭曲投资
这次台湾的税改,主要针对所得税部分。大家可能想过,公司赚钱要课一次“营利事业所得税”(营所税),分配股利后,个人申报时还要缴一次“个人综合所得税”(综所税),这样不是一头牛被剥了两层皮吗?
由于这种重复征税会降低资金进入市场的意愿,政府于1998年实施“两税合一”制度,其思考逻辑就是把公司当作个人赚钱的工具,对工具课多少税,最后还是会回到个人,因此税负自然应由最终获取收入的个人来负担,即营所税缴了多少,个人在后来报税时都可以扣抵。换句话说,营所税和综所税,最后其实只产生一次税负,这就是所谓的“两税合一”。
然而,2015年财政健全方案上路后,综所税最高级距调高至45%,同时可扣抵税额减半,两税合一制已经修法,由“完全设算扣抵制”改为“部分设算扣抵制”,也就是说已缴的营所税在个人报税时只能扣抵一半。现今两税合一施行的结果,却使得内外资税率越拉越大:

在现行综所税的45%税率下,居民股东的股利所得,最高可能被课到49.68%的税率,而外资因为可以用20%的扣缴率就源扣缴,所以实质税率只有33.6%。16%的税负差距,要不是没钱规划,就是真的一心相忍救国,结果就是路上的大小商家,仔细一查不少是“港商”、“英属维京群岛商”及“巴哈马群岛商”。
除了内外资税率差距过大,营所税与综所税差距过大也是个大问题。大家首先会觉得,如果营所税只是综所税的预扣,差距无论多少,最后缴的不都一样吗?重点在于:公司的获利,未必会完全分配给个人。台湾自2010年起,营所税率调增为17%,若考虑未分配盈余加征10%,整体营所税的实质税率会到25.3%(注一),与当时的40%综所税率就相差相当大;而2014年综所税率更调增到45%,换句话说,对于台湾传统家族持股的中小企业来说,反正公司也是自己家的,也不必分配股利,这样的结果大大扭曲了企业的盈余分配政策。
两税分离,“劫贫济富”?
为了平衡现行扭曲的税制,税改之议从林全上台就一直存在。直到2016年4月,财政部才提出目前具体的几种税改方案,当时质疑声音就已不断,而9月最终推出的方案更是毁誉参半。那么,这次税改到底是不是“劫贫济富”?
矫正原先扭曲的税制,第一步是拉近营利事业跟个人之间的税负差距,因此税改建议将营所税由17%提高到20%,综所税的最高级距则降为40%。
本次税改两税分立之后,公司的归公司,个人的归个人,公司缴过的税个人不能再拿来扣。若营所税不能扣抵,股东的税可能更重,因此连带的因应配套就是调降个人股东的税负。这次方案中,对个人股东之课税方式有甲、乙两案:
甲案:“股利所得部分37%免税,其余作为当年度所得且并入综所税课征”,也就是说就股利所得部分一定比例免税;
乙案:“并入综合所得申报”者可享股利8.5%抵减税额,上限8万元,或者是选择“分离课税则采单一税率26%,不另享有免税额度”。换句话说,股利所得高者,可以适用26%的单一税率,低的则会选择8.5%的抵减税额。
以下简单比较一下两个方案的最终适用结果:

从上表可以发现,这次方案被批评为“劫贫济富”的原因,在于高所得者的税负降低,而低所得者的税负增加。以甲案来说,63%定率做为计算税额之基础,亦即就算适用最高40%级距,综所税税率也只有25.2%;乙案的综所税税率则是26%,但有8.5%的抵减税额能用。加计营所税后,实质边际税率分别为40.16%及40.08%,这些适用最高级距的大户,可能都是各企业的大股东。这固然缩小了内外资差距,但也被批评图利富人;而就小股民来说,原本只要综所税率低于17%就可以不用缴,因为个人的税率低于公司要缴的,所以在公司这一层就缴完了(两税合一减半扣抵之后是8.5%)。但新制下,由于股利所得者都适用相同税率,原本所得税级距只有5%的小股民就可能要多缴税。
未分配盈余税减半,帮助了谁?
本次税改前的现行制度下,公司年度盈余未分配者,要课10%的未分配盈余税,一般认为这是两税合一的配套(注二),而既然两税合一废止了,未分配盈余税也该落幕。
但事实上,即使是税率调整后,营所税跟综所税率仍有20%的差距,因为税捐(税金)理由而不分配的诱因仍然存在,而避免因为税捐理由而影响商业决策,是股利课税制度最初所追求的,在此自然仍无放弃理由。在最初的规划方案中,这也不是一个被讨论到的议题,毕竟两税差距仍大,不分配盈余的诱因仍在。但8月底时,台积电董事长张忠谋于演讲中表示:“公司为求发展有创新投资,而公司保留盈余也多半用于此,但台湾却对此课税,保留盈余税变成是反企业成长税。”最终定案的政策大转弯,未分配盈余税突然少了一半。
事实上,由于证券交易所得税免征,股利所得分配下去往往也容易“规划”避掉,未分配盈余税就成了保证课到资本利得的补充税,其名虽不正,但因应扭曲的税制,也不得不存在。
固然,对于许多初萌芽的新创企业,攒些钱以备不时之需是有必要的,要求企业都在该年度找出投资标的,也未必符合实际。但以过去的经验来看,从证所税、产创条例到遗赠税,我们对资本利得的松绑,总是期待其再投资,进而促进产业发展,但如此的期待已经一再落空。这难免会让人质疑,保留公司资金运用弹性的“初衷”,长久来看是帮助了产业,还是会反而帮了空手等投资标的的大老们。
独资与合伙,不再课营所税
纵使我们认为对公司所得课税,只是对个人课税的预扣,但现实上国际资本流动的复杂以及投资持股型态的多元,往往使得个人股东剩下的税基寥寥无几,故不能否认现实上对公司课税的必要性。但这样的必要性,在独资事业(例如路口的文具行)及合伙组织(例如一个电影工作室)是不存在的,由于组织与个人具备明确的连结,而个人也必须完全负责组织的债务,因此不会有税基流失的困境。
这次的税改则是彻底将独资与合伙排除在营所税课税范围,除了避免国税局上穷碧落下黄泉,这看来也是针对较小规模之新创产业所推出的牛肉。
此次税改目标,不是增收入或补助
富人们降了这么多税,对小老百姓当然也要有一套交代。因应大法官释字745号对薪资所得实额扣除的要求,以及纳税者保护法对基本生活支出不得课税的限制,这次连带提高了标准扣除额、薪资所得特别扣除额,以及身心障碍特别扣除额,也能说不无小补。
不管最后肥了谁,乍看之下是雨露均霑的大减税,头一个质疑就是财政纪律。对比筹措长期照顾(长照)财源时,对于烟税、遗赠税的锱铢必要,这次减税看来却是大撒银子。但不要忘记,这次除了调增3%的营所税,因为两税合一取消,以前先扣下来的营所税,之后都不能拿来抵了。根据财政部的统计,这次税改方案增税部分可增加1253亿元;至于减税部分合计减税利益1312亿元或1322亿元,税收损失并不大。
换句话说,这次税改的目的,自始至终不是“增加财政收入”或者“实施政策补助”,而是在矫正过去税制造成的竞争秩序扭曲。我们确立这样的前提后,下一步就是要讨论这次的税改,是否改善了既存的竞争秩序而扭曲现状,以及贫富差距是否因而被拉大。
不再聚焦租税优惠“鼓励投资”
长年以来,股民总喜欢把股市成交量低迷的问题丢到政府头上,犹如大众有义务保障股民在股市里杀进杀出而毫发无伤,所以证所税停征几十年,一有复征之议便风风雨雨,好像大家手中都有大把股票似的;而新任副院长任职证交所时,也把鼓励投机的当冲降税,来冲成交量作为自己的政绩。
但股市长久的低迷,毕竟非一日之寒。台湾欠缺良好的投资标的,产业或大众习于将资金投入现制下低成本、低风险的不动产也是事实。对这样困乏的投资现况,我们的政府数十年如一日的缺乏想像力。无论哪个部会,想到的方案只有减税,而不思考如何改善现有的投资环境,反正税收统收统支,减再多税自己部会的预算也少不了。从奖励投资条例到产业创新条例,从停征的证券交易所得税,再谈到2009年时,遗产及赠与税从累进最高50%骤降到10%,说是可以鼓励海外资金回流,反而有助税收成长,结果我们看到的是税收没有成长,大量流入的热钱把房价炒得老高,贫富差距拉得更大。
这次税改值得注意的一个重点,就是不再只会用“租税优惠”来鼓励投资,而是认真回头思考税制上存在的差别待遇。既然是平衡差距过大的内外资差距,调降内资的实质边际税率也是理所当然;这并不是说最高级距所得者税负太重,事实上,根据财政部委托研究的资料显示,边际税率者的实质有效税率(可以理解成该级距者真的被课到的平均税率)只有30%。真正的问题在于内外资的不公平,而导致“假外资”横行。
但这次税改,连带可能使贫富差距拉大,也是不争的事实。毕竟边际税率者的实质有效税率本来就不高,再降下来后,每年的税后收入自然会与一般大众拉得更开。虽然这次一般大众也确实有减税,但平均下来每个家户减少的仍然有限,也就成为本次税改的众矢之的。但毕竟要达成平衡内外资的目标,连带使得富者减税也无可避免,真正需要检讨的反而应该是:为什么我们的有效税率跟名目税率差距这么大?资本利得者真正少缴税的管道,绝对不在税率差个百分之几,而在千疮百孔,处处有漏洞可钻的税制之中。
重新省视税制所需面对的价值
传统上,课税单纯是获取国家财政收入的手段之一,但随着20世纪下半叶,国家被赋予的任务不断扩张,新自由主义思潮下的租税竞争、入不敷出的国家财政仿佛传染病一样在世界扩张,在台湾也是如此。曾经人们相信更少的税代表更少的管制、更多的投资,但这些税制的便利与优惠,从来都只反映在资本利得上,致使贫富差距不断扩张(注三)。生产工具的投资报酬率差距不断拉大,但我们号称“鼓励投资”的税制也为这样的恶化推波助澜。
虽然在许多国家中,税制被期望发挥财富重分配的功能,但在台湾租税优惠泛滥的情况下,要求税制负起财富重分配的重责大任,或许还太奢求,至少要求回归最基本的税收中立,不要再为高墙添砖。这次的税改如果视为面对税收中立的起点,我们期望接下来能重新检视滥发的租税优惠到底得到了多少成效,正是因为所谓的奖励投资一直以来没有砸在刀口上,才会导致人民对税制改革如此缺乏信任,甚至感觉到“又替有钱人减税了”。
(吴俊志,律师、前国会助理、台湾大学法律研究所财税法学组硕士)
注一:整体营所税的实质税率计算方法:0.17(营所税率)+(1-0.17)*0.10(未分配盈余税率)=25.3%
注二:财政部,《两税合一所得税法疑义解答》(增订版:1998年9月)〈柒、未分配盈余课税〉问题43:“为达成企业盈余保留与分配的选择,完全取决于企业经营政策的目标,我国两税合一方案的重要配套措施,是对营利事业每一年度未分配盈余加征10%营利事业所得税。”
注三:根据财政部财政信息中心104年(2015年)综合所得税申报初步核定统计专册,第1分位与第20分位之综合所得总额差距约为100倍,而这甚至已较前一年(2014年)来得少。
本文有些地方值得補充:
1. 財產稅,特別是不動產稅的課徵,並非基於平衡財富差距。英美等新自由主義國家,不動產持有稅負是OECD排名前幾名的重,理由自然不是平衡財富差距。經濟學上對不動產稅的課稅原理,第一是土地的租稅中立性,第二是受益者付費(亨利喬治定理:Henry George Theorem)
2. 台灣的消費稅還包含貨物稅(屬於特種消費稅),稅收不低,約佔營業稅的一半。
3. 重複課稅並不少見,採多種稅源(複式稅制)的國家都會發生重複課稅,例如所得要繳稅,稅後所得湧來消費要繳消費稅等。主要的問題在稽徵成本(同樣稅收要分兩次課)。中國剛好有一層牛剝兩次皮的成語,把「重複課稅」說的很恐怖。
補充稅(如未分配盈餘稅)也算是重複課稅呀。
其他部分寫的不錯。
雖然看不太懂,但很感謝作者能以專業的精神來評論這一些事情
非常喜歡這篇,讓我這種不懂稅的基本精神的人也可以理解為何這次稅改要這樣改,不然只是覺得結果不合理,卻不懂為什麼會想改成這樣。
有一點建議是,不知道能否將文中幾項實質稅率的算法一併補充上去呢?像是現在附上的 25.3% ,就會讓我比較容易理解數字是怎麼出來的。謝謝。
您好,我是作者,由於現在股利所得只能扣抵一半。以最高級距為例,營所稅先扣掉17%,剩下的83%則再加上8.5%(一半的營所稅)後,乘以0.45,最後再扣除營所稅得扣抵之部分(8.5%);公式是0.17+(0.83+0.085)*0.45-0.085=49.68%
@小端,请问一下,现行台湾内外资税率试算表中,营所税税率和综所税税率是如何算出最终适用税率的,谢谢
今天...10/3???
很抱歉,日期已修正。