“第二个台灯了,东北限电,买个充电的。”这是10月初,某网购平台里有关充电台灯的一则留言。
对中国大陆的普通人而言,频发的暴雨、限电、过早到来的寒潮,让“气候变化”、“减碳”、“碳排市场”这些多落在政策和电动汽车宣传里的字眼,在最近有了或多或少的实感。虽然工厂被拉闸限电的樊卓仍然不能理解:“用电不就已经是环保了吗?”
11月25日,独立研究小组能源和清洁空气研究中心(CREA)发布报告,指中国6月至9月CO2的排放量,较去年同期下降0.5%——这是自2020年第二个季度,也就是Covid-19经济复苏之后的首次下降。在2020年第四季度和2021年第一季度,中国碳排放都创下了10年来最大增幅。分析师Lauri Myllyvirta认为,是次下降主要源自房市低迷和各地大范围限电,不过他也警告表示,若中国因经济放缓而再次进行基础设施建设,则可能在2030年达到碳达峰目标前,进一步累积碳排放量。
在刚刚结束的COP26——第26届联合国气候变化大会前夕,中国更新了国家自主贡献(NDC)的承诺。但经第三方机构CAT(Climate Action Tracker)评估表示,中国的NDC目标严重不足,若所有国家都效仿中国做法,则全球在2100年升温将超过2°C,最高可达3°C。事实上,在气候危机已通过频率越来越高的极端天气显现的时候,中国在化石燃料及火电厂上的投资却未减少,减碳在此前也主要体现在关停非国营的小煤矿和已几乎停产的煤矿中。
即使如此,煤还是不够用。据一家关注煤炭市场的机构测算,火电动力煤库存目前严重不足,加上入冬供暖需求,12月仍可能有不小的缺口需要补足。去煤在中国为何这么难?我们试图用数据和分析,一步步剖开这个问题。
2030年碳高峰,2060年碳中和——中国在2020年做出的减碳承诺中,最重要的一环便是能源、便是减少中国经济对煤炭的依赖。中国会迅速“去煤”吗?中国应该怎样“去煤”?而这些承诺,又会体现在中国对外投资的能源项目上吗?本文是端传媒“去煤的未来?”系列报导的第二篇(欢迎阅读第一篇:《减碳承诺下的两座煤城:失去煤的冷清无措,燃煤正旺的不见未来》),我们将借助数据和政策分析,环看煤炭对于今天中国能源、经济、政治和生活的意义。
煤:积重难返
自2006年以来,中国便超越美国成为全球最大的碳排放国。由于巨大的人口基数,中国人均碳排放并非首位,但其在全球碳排的份额却不断扩大,2010年还不足20%,2020年已逼近三分之一。

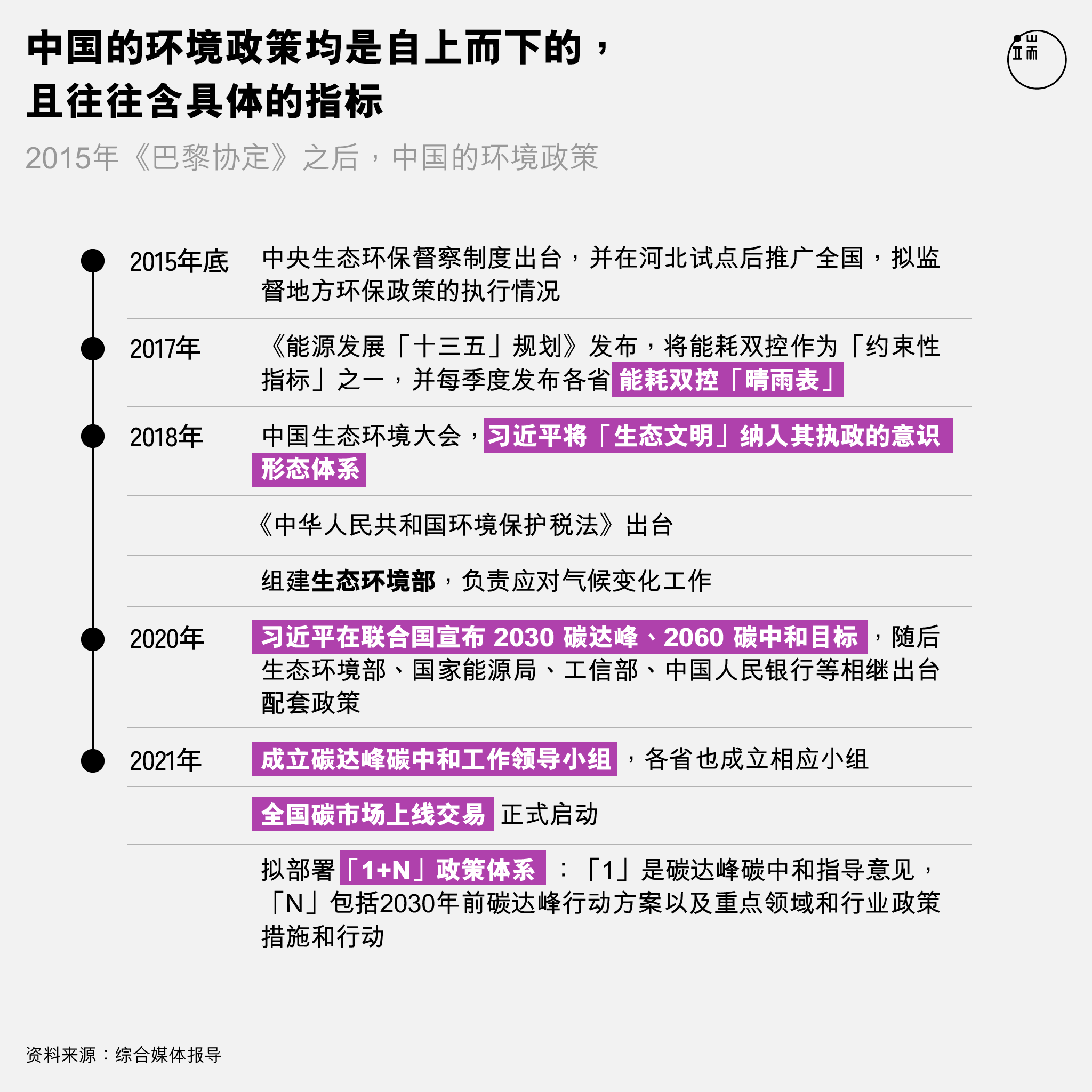
2015年末,联合国195个成员国在气候峰会中通过《巴黎协定》,拟共同阻止气候的进一步暖化。然而5年间,CO2排放持续增长,气候危机进一步加剧,美国更一度退出《巴黎协定》,将自己定位为“气候变化领导者”的中国,则被环保团体指出在一带一路计划中大量投资燃煤电厂,国内自身缩减碳排进度不佳。
2020年9月,中国国家主席习近平在这一年的联合国气候峰会中表示,中国力争在2030年前达碳排放峰值,2060年前实现碳中和。碳达峰是指CO2排放量达到峰值,而碳中和则指一定时间内CO2排放量和吸收量相抵。欧盟国家在上世纪90年代已实现碳达峰,美国在2007年实现,日本则在2012年,这些国家及地区均拟在2050年实现碳中和——这意味著,中国碳中和完成时间较其他发达国家晚10年,但同时碳达峰到碳中和的过渡期少10-30年不等,留给这个最大碳排放国家的转型时间非常紧张。
国际上承诺的减碳目标,也反映在中国国内的政策制定中。2021年发布的“十四五”规划里,计划单位GDP二氧化碳排放降低18%,煤炭、石油等化石燃料的消费占比由2020年底的84.15%,降低至80%,而光伏、风电等非化石能源消费则预计增至20%。10月24日,中国国务院又发布《关于完整准确全面贯彻新发展理念做好碳达峰碳中和工作的意见》,其中提到,拟在2030年碳达峰时,非化石能源消费比重达25%,风电、光伏发电总装机达12亿千瓦以上——是2020年的2倍以上;而到2060年时,实现非化石能源消费比重80%——与目前化石燃料占比8成的情况,完全调转。
中国国际低碳经济研究所执行所长董秀成,此前对媒体分析“十四五”能源目标时表示,虽然其中提到的是化石能源,但控制的重心仍然是煤炭。气候风险数据提供商 TransitionZero 也提到,若实现不高于1.5度升温目标,全球必须关闭3000座燃煤电厂,其中一半在中国。
由于自身“多煤、贫油、少气”的能源储备结构,一直以来,煤炭都是中国经济扩张最踏实的支柱。自1985年起,煤炭长达30年以来都占据中国能源消费的7成左右,之后随2016年开始的“去产能”政策逐步降低,但目前仍有接近6成能源消费的份额。
煤炭的消费结构中,6成用于火力发电,钢铁、化工、建材等工业消耗占3成。这6成的火电煤,也支撑了中国目前6成、近5万亿千瓦时的电力运作。这些年来,纵然新能源一路推进,尤其是风电和光伏发电占比不断扩大,但因经济发展带来的总量扩大,使得煤炭的绝对消费值仍在不断增加。

风电与光伏:发展仍然受制
能源上的减碳,意味著需要不断扩增可再生能源的发电量。核电因安全问题与邻避效应空间有限,水电涉及生态评估、移民安置等问题,因此,中国将主要的压力放在了风电与光伏。2020年,中国安装了50吉瓦的太阳能发电装置与70吉瓦的风电装置,使光伏与风电的总装机达250吉瓦、280吉瓦,为了实现2030年风光总装机1200吉瓦的目标,5年内,中国还将扩增一半的风光装机。
装机只是能源转型的第一步,风电和光伏能源更大的困境在于输送和储存。
风能和太阳能都非常依赖气候情况,有较强的波动性和间歇性,因此往往出现整体电力富余,但用电高峰短缺的情况。山东、青海等光伏发电装机大省,不少地区出现中午电力充沛但用电高峰的傍晚却紧张的状况,导致火电机组中午停机、傍晚满负荷开动,利用率低,效益亏损,而与此同时,光伏和风电也因低峰时段过渡富足而弃置率高。
青海、甘肃,是中国目前新能源装机最大的两个省份,早期就因输送及储存的制约,弃风弃光严重。输送储存的技术开发、设备建设,都意味著巨额的资金投入。目前,缓解风电、光伏输送难题的主要钥匙,是特高压线路。据大数据公司赛迪数据,中国2020年特高压产业及其上下游共带动投资规模高达3000亿元,2025年碳达峰时,预计将达到5870亿元——超过2020年甘肃整个省GDP的6成。
不少学者提出,能源改革里有一个“不可能三角”,即没有一种能源可以做到既供应稳定充足、又价格便宜、同时清洁环保。这种选择的困境,也是中国10月东北等多地限电的原因之一。
咨询分析公司IHS Markit的分析师Lara Dong就对FT表示,中国必须在对煤炭带来的环境压力与能源安全稳定之间取得平衡,二者无法同时实现,因此才被称为能源困境。
此外,有专家援引英国碳轨迹研究员Mike Berners-Lee在《没有备用地球》一书中的表述指,全球能源使用量是50年前的3倍,按照这样的发展速度,即使可以解决太阳能、风能的储存传输问题,300年后,可能需要地球上每寸土地都安装太阳能板。

天然气:民用与工业用气不断增加,进口依存度高
值得一提的是,在目前能源转型较好的欧洲,从煤炭到新能源,离不开相对清洁的天然气作为过渡燃料使用。由于中国天然气储量不足、依赖进口,中国电力结构上的转变几乎跳过了天然气的过渡。但与此同时,中国的天然气消费仍不断增长,主要源自民用冬季取暖及日常生活。
据中国国家能源局《中国天然气发展报告》,2020年中国大陆天然气消费量达3280亿立方米,占一次能源消费总量的8.4%。其中,城镇燃气和工业燃料消费占比基本持平,为37%~ 38%,发电用天然气为16%,化工占比9%。
2017年起,为提升空气质量、降低PM2.5,中国大陆迅速推进“煤改气”政策,限制民用煤燃烧,替代为天然气。同年冬天,在政策压力大、部分管道铺设工期未完成、天然气涨价等背景下,河北、山西、山东、河南等地陷入供暖危机。2021年冬季,受寒流突袭,中国东北、山西、内蒙古等多个受侵袭的地区提前供暖,叠加2022年2月将在北京举办的冬奥会所需燃气,2021年年底至2022年年初的天然气需求,可能会持续高位。
中国目前是仅次于美国、俄罗斯的世界第三大天然气消费国,2020年消费逾3200亿立方米。据《中国散煤治理调研报告(2017)》,中国在2030年的天然气一次能源消费占比,可能达到15%。也就是说,接下来的10年里,中国天然气的需求可能会增加2倍,至7000亿立方米。
由于中国已探明的化石能源中,天然气仅占6%,因而自2016年起,天然气就成为中国净进口的主要物品之一,2018年,中国更成为世界最大的天然气进口国。据中国石油经济技术研究院测算评估,2020年中国天然气的对外依存度高达43%,而随著民用“煤改气”的进一步推进,预计2040年,天然气依存度将达53%。
不过,进口依存度高的商品极容易受到地缘政治的影响。例如,2020年,由于中澳关系恶化,中国开始大幅减少自澳大利亚的天然气进口,转而增加来自俄罗斯和美国的燃气。
需要指出的是,纵然天然气相对煤炭、石油等更洁净,单位用量燃烧产生的二氧化碳更少——比燃烧石油少30%、比燃煤少45%,但其亦是化石能源,且在提取、生产与运输过程中也会排放温室气体。碳中和能源转型,必然不能依靠转换另一种化石燃料燃烧实现。

能源即经济,经济攸关生活
能源是发展的动力,动力的转变也意味著整体经济结构的调整;若无法迅速转型,则经济就会受到冲击,对于极为看重经济发展的中国政府而言,转型阵痛尤为痛苦。
据欧盟有关气候变革的智库Ember2021年发表的《全球电力评论》报告,自2015年以来,只有5个G20国家(20大工业成员国)燃煤电量出现增长,中国以5年19%位于增长的第三位。2020年,受2019冠状病毒的影响,多数国家燃煤发电量出现下降,但中国仍然增长了1.7%。
2020年,疫情肆虐之下,越南等东南亚国家的制造业订单回流中国。为了缓解疫情带来的经济冲击,多地地方政府在1-5月重启火力发电,推进48吉瓦的煤电项目,超过2019年全年的装机量。后虽紧急煞车,但2020年全年仍新投产了38.4吉瓦的燃煤电厂,居于全球之最,而在二、三位的印度、日本,则仅新投产了2吉瓦。

2021年10月,全国范围的限电引起公众对能源的不安,能源大省山西遭遇的特大暴雨,加剧了煤炭的紧缺。10月末,中国北方又过早进入寒冬,不少地区提前供暖。在经历限电之后,中国放开了煤炭生产的限制,并同时加大自哈萨克斯坦、南非、莫桑比克进口煤炭。
从9月末至10月的限电,尤其东北三省民用电的限制,使得很多民众对于“减碳”终于有了实体的感知。
9月26日,黑龙江大庆的梓御一早就发现停电了,没有任何通知,电梯动不了,路灯关了近一半,甚至手机信号都因停电影响附近网络讯号基站运作而变得断断续续。与此同时,停电后,小区水压泵无法使用,高层用水成了问题。这样时停时有的情况持续了两三天,人们渐渐学会了提前备好饮用水,和准备充电灯泡、充电用具。
在浙江合伙经营著一家日化厂的樊卓,9月28日收到有关部门通知,要求工厂在29、30日里选一天不生产,于是工厂只好提前放国庆假。10月上旬,限电变得更加频繁,樊卓的工厂被要求周二、周三、周四限电。
据樊卓介绍,限电影响了整个产业链条的时间与成本,上游化工原料价格飞涨,曾7、8块一公斤的甘油,限电后翻倍到16块,且包材很慢,相应的,价格虽不会立刻传导至下游,但给下游客户的交货时间也会顺延。
9月底至10月的限电,也更大范围影响到了Apple、Telsa、Intel等国际厂商的供应链,行业运转速度均被放缓。
作为“世界工厂”,全球都依赖著中国廉价电力及成本所制造的商品,金属、石油提炼、铝、甚至太阳能电池板,这些高耗能产品为全球供应链提供著廉价的成本基础,架构起中国经济基层的生产链条,同时也是最大的碳排放部门。

Bloomberg根据芬兰的环境研究项目组CRE在2021年发布的一项研究,制作了一个互动页面,其中提到,数十家大型中国国有企业,主要集中在电力、钢铁、水泥、炼油等高耗能产业,占据了中国乃至世界主要的碳排放份额。例如,国企中国石油的碳排放量甚至超过加拿大,而中国建材的碳排放则相当于法国。2019年,中国产生的超过130亿吨二氧化碳,其中就有40亿吨来自建筑材料钢铁、水泥等的生产。

国际环保NGO绿色和平东亚分部项目副总监张凯也对端传媒表示,不同产业的能源转型里,工业转型困难程度最大,例如钢铁生产的高炉加热和生产过程中的脱碳所需要的高温和还原剂,未来可能会使用氢气进行替代,但都依赖技术进步和成本投入。
《清华大学气候变化与可持续发展研究院》2020年末发布的《中国长期低碳发展战略与转型路径研究》综合报告中也提出,中国的制造业处于国际产业链的中低端,因此,产品能耗过高,急需产业升级。

产业升级、动力转变,都意味著更多经济成本的投入。清华大学气候变化与可持续发展研究院的估算显示,若依照1.5°C的全球气温升温上限计算,2050年的GDP损失可能接近4%。不过与此同时,PM2.5浓度会下降,环境质量也会大幅度提高。
与此同时,据兴业银行经济学家鲁政委分析,单位GDP能耗增速与第三产业GDP占比呈负相关。也就是说,产业结构转型也意味著,服务业可能在中国整体经济结构中占比增加。
此外,中国经多年试点终于于7月16日启动碳排放权交易市场,由生态环境部监管,交易则由上海环境能源交易所完成。碳交易市场即政府为每个企业发放的碳排放配额,可以用于在碳市场中进行买卖。不过,目前中国的碳交易市场仅适用于电力公司,包括2200余家企业,大部分为国有,这些企业每年在中国总体碳排放中占40%以上。
金融分析集团TransitionZero指出,中国政府对这些电力公司分配的额度过多,以至于需要购买的数量很少。同时,中国的碳排放交易市场设定的是每单位发电量的碳排放限额,而非整体碳排放上限,这样的标准较目前已成熟的欧洲碳市场要宽松很多。

威权环保主义
中国前国务院研究室副主任江小涓在《高层到底怎么决策?》一文中以环保政策举例表示,高层的意愿意志起了决定性作用。
威权体制之下,中国各级政府均是向上问责制,即下级主要完成上级分配的任务,任务往往通过“五年计划”等重大规划传达,这些任务也往往有具体的指标及表现衡量标准,经济如此,环境也不例外。权力核心的重视程度、力度,决定著政策实施的严格情况,而公众对于政策制定、实施参与程度都很有限。
2012年,习近平上台之初的中共十八大中,其就将“生态文明建设”写入党章。2018年,习近平出席第八届中国生态环境大会。在会议中,国务院副总理韩正提及“习近平生态文明思想”。“生态文明”也成为习主要的意识形态体系之一,2021年7月,生态环境部甚至在北京成立“习近平生态文明思想研究中心”。
2016年,环境保护部(现已改组为生态环境部)还宣布建成中国国家生态大数据平台,拟整合过去不完整、不准确、多数据源的数据情况,对相关数据进行统一管理和监控。但目前,相关数据的公开程度,仍然受到批评。
2015年末,中国成立中央生态环保督察制度,并在河北省推广试点,后历时两年分4轮在全国推广,部分省还设立了专项警察。2021年2月,中央生态环保督察组甚至公开批评国家能源局,指能源局布局不合理,未能限制煤电项目的扩张,“该建的没建、不该建的建了”——此前从未有中央级别的机构因能源发展受到批评。
截至2021年8月,共6000余名中国官员因环境及能源事件被问责,其中省部级官员有20位。

不过,严格的惩戒未必意味著最好的效果,毕竟衡量地方政府工作最重要的数字仍然是GDP,而减碳指标往往并不如GDP这样单一可见。因此,大多数情况下,地方政府会在减碳达标和实现经济增长中来回拉锯,并依赖运动式治理。
例如,2017年起为降低PM2.5而主要在北京、河北、山西等地实施的三年“蓝天保卫战”计划。政府通过运动式治理——关停工厂、即使是三四线城市仍然限制单双号车流、以及粗暴的供暖“煤改气”,快速达到了目标,但2017年末的“煤改气”,也让不少北方农村,甚至部分学校,经历了人为最冷的寒冬。
在中国提出“3060”双碳目标之后,地方政府为达到气候治理上的绩效,也开始粗暴关停部分厂商或生产线,以及如2021年9月底发生的无预警拉闸限电的情况。
事实上,根据国际环保组织绿色和平的统计数据,2020年中国全国人大批准了6.35万亿的财政刺激计划,以应对Covid-19疫情带来的经济冲击,然而各地地方政府新增的地方债中,却很少投向绿色经济。不仅如此,2020年地方政府还放开了燃煤电厂的批准许可,使得大量额外的煤电装机落地。
同时,柏林自由大学中国研究所及复旦社会科学研究所的学者,在其相关研究中指出,随著上级动员式环保命令的增多,地方官僚可能也面对“过度动员”的问题,这些地方干部可能无法像此前一样积极开展之后的环保运动。
也有学者则提出不同的看法。清华大学的学者在2021年发表的研究中表示,环境质量、气候变化正成为一种全球公共产品,中国政府也正在其中寻求继经济合法性之后新的执政合法性。他们提到三个原因:一是Covid-19大流行期间,中国疫情治理的成果被纳入了意识形态宣传中;二是,疫情期间全球经济都面对强烈不确定性,经济合法性可能难以为继;三是千禧一代及Z世代等新生代的崛起,他们有著较强的气候和环境保护意识,可能成为支持新合法性的主要来源。

除此之外,习近平上台后,非政府合作组织(NGO)的生存空间便愈渐狭窄。2017年,中国颁布《境外非政府组织法》,NGO的注册及审查愈发严格。然而纵观全球其他国家及地区,环保NGO在平衡各方权益、监管超排企业、维护个体在能源转型中的声援等中,均有著不可或缺的作用。
于是,环保NGO在中国国内也呈现两种状态,一种与政府或政府支持的研究机构合作,另一种则在被打压、噤声。

全球气候领导者,问号
2016年,中美气候合作的研究专员易尘(化名)在摩洛哥参加全球气候变化大会(COP),期间恰好美国前总统特朗普宣布当选,同期参会的美国人都因此难过失望,甚至握著她的手说,“未来就靠中国了,我们已经彻底退出气候舞台了。”“当时很多美国人这样想。”易尘回忆。
与此同时,也有不少人担心强硬作风的中国模式的输出,忧虑这可能摧毁全球民主进程。9月,美国气候特使John Kerry在访华以图气候领域合作时,中方未派出一直在气候领域谈判的解振华,反而将新疆、台湾等问题推上了谈判桌,谈判不欢而散。纵然在COP26中,中美两国在会议邻近尾声时发布联合声明,似乎暂时搁置了彼此地缘政治的冲突,但不久便又在媒体中打起口水战。
“威权与民主,哪个更有利于环境政策实施,这件事一直是环保研究圈里大家在辩论的问题,”易尘表示,中国环保政策的实施,从表象上看的确相对高效,但也有研究提及,这样的高效或许与强制作派关系不大,更重要的是中国喜欢采用试点的环境政策,这种先试点,再摸索经验推广的模式,与威权政体关系不大,反而或许是可以参考的模式。
除此之外,缺乏问责机制、民间声音难以回馈的威权环保主义,是否可以实现减碳目标及其可持续性如何,也是必须要回答的问题。
2021年9月下旬,中国宣布停止新建境外煤电项目。在此之前,韩国4月宣布停止国家支持的海外煤电投资,日本紧随其后,中、日、韩三国公共资金占全球海外煤电投资的95%以上。只是,中国仅宣布不再新建,并未提及在建、扩建的项目。如同中国国内减碳措施未有总碳排放量目标、不再新建、扩建煤电厂一样,这些去煤的承诺将何时实现、如何实现,成为一个问号。
文中梓御、樊卓为化名。
端传媒实习记者朱晓盈、马达、卓琳对本文亦有重要贡献
端传媒“去煤的未来?”系列报导与环境与气候报导媒体机构Earth Journalism Network(EJN)合作,是EJN关于亚洲化石能源投资的跨境合作报导“Available but not Needed”的一部分。
作为我们在这片土地上的实际生活的人来说,这几年环境确实进步很多,市民素质观念,以及政府的推动,我们作为普通的人承担着所有的痛苦(断电,限电,电价上涨等等),但是真的是在进步,就针对这个问题来说;端的文章搞不清楚是就事情谈事情解决问题,还是把所有的问题放到一起去说,一起去说,永远都说不清楚。
环保和民主威权的问题,我觉得完全是伪问题……欧盟作为绿色政治的急先锋不就又民主又环保?美国的问题则是政治上的分裂——民主党政权比习近平在环保上积极多了,但是共和党却彻底反对环保
不错的文章,感谢端。希望端能再出一篇文章讨论一下中国民间舆论、特别是小粉红的环境立场?这大概是少数粉红们的观点和习近平的路线完全背道而驰的领域。
捉个虫:“曾7、8块一公斤的甘油,限电后翻倍到16快”,应为16块
宁要民主的污染,不要威权的环保
@楊文理 中國的可再生能源發電和水電最大的問題在於高壓傳輸網絡不足,看上去裝機容量大,發電量高,實際上大量棄電,實際上消費的很多還是火電。
動力高不高還是看中央自己訂的指標,前幾年搞煤改氣搞到凍死人一樣照推下去。中央真想減碳,下面的官僚會替中央把鍋背上。
看着像是在拿着放大镜挑刺,五年1%的增长对于大陆这样gdp5%以上的高增长经济体来说并不算。新能源发展进度缓慢这一点可以对比台湾,台湾的离岸风电场20-21两年计划装机两百多台结果直到现在一台都没有入网发电实际运营的依然只有19年的21台示范用离岸风电发电机,谁有在实际做出努力一目了然。
@kes
盐碱地上污染到极致的各种花色甚至可以产生一种诡谲的美感,往好里想其实大部分生态环境的破坏都是可逆的,但像是爱斯基摩人那种建立在冰川冻土上的口述文明,1-2度的变化就足以变成绝唱
Bloomberg的页面做的既赏心悦目又能简化问题,减碳既然主要减到电老虎油老虎和其他央企身上,那就不必抱任何期望了,在中国真不知道是谁管谁呢,就算包子帝自己放过话最多也就姑且听其言观其行吧,希望气候环境这种人类世界的公共财不会被党国当成筹码来玩
據中國石油經濟技術研究院測算評估
“测算”链接有误
感謝讀者,已修改
在大陸旅行時,見山河污染嚴重,心痛無比。
既然产能全球化了,我觉得解决发展中国家的环境问题也应该是发达国家乃至全球共同努力的目标。
@第十一个观察者
1 此問題根本不值得討論。每個時代有每個時代文明之主流,一個國家錯過就是錯過,要想重複歷史,幾乎即等於開倒車。否則西方國家有過販奴歷史,中國人是否覺得虧就需要再販運一遍。
2 姑且不論該權利是否合所有人之意。如果有人覺得環保影響其權利,則需保障的是其有辦法表達或是反抗之權利,無論是司法覆核也好上街游行也好。若果因爲環保最大,而覺得反對者是搞事,進而打壓其反對之權利,這才是最大的問題。
最后为了实现主席的碳目标,不是限制国有企业的排放量,只会关停小企业,以及在10月份零下的东北限制居民用电
@第十一個觀察者
个人权利這個詞實在太空泛,特別是在微博討論的語境。有些人覺得天天把空調開到18度是個人權利,有些人覺得開v8肌肉車也是他們的權利(這種人中美都有)。究竟哪些個人權利應該讓步,哪些個人權利不容置疑是一個問題。
@第十一個觀察者
1.西方如果要“清算”排放问题,是不是应该从工业革命开始计算?否则中国就“亏了”
即使是按照歷史排放量,中國的碳排放依舊是全球第二僅此於美國,也超過英國德國和日本的總和。
https://e-info.org.tw/node/232457
@第十一个观察者
1.西方如果要“清算”排放问题,是不是应该从工业革命开始计算?否则中国就“亏了”
中國2006年開始碳排放就是世界第一了,近幾年的值更是其他國家總和,更何況中國碳達峰時間已經比其他國家晚了10年。是否從工業革命開始計算,這個問題我想不應該問公眾,可能應該問如果這樣的話,全人類將面對怎樣的氣候情況,那些最先受到衝擊的國家/地區、那些受極端天氣影響的人,中國負責嗎?
2.如果环保影响生活和个人权利,那么环保应该被后置
這是一個太過於簡單的結論。想要下結論前要看一步步怎麼推過去的,中間還有的問題是,環保如何影響到了生活和個人權利?有沒有中間辦法?如何協調不同利益?民間的聲音是否可以發出去?
環保和經濟並非一個二選一的選擇題,短期或許有影響,但也完全可以做的更好,但問題是,煤改氣、拉閘限電,這些影響到民間生活的政策,民眾有一個出口可以問、可以說、可以去談判商討嗎?
微博上看到过两种观点
1.西方如果要“清算”排放问题,是不是应该从工业革命开始计算?否则中国就“亏了”
2.如果环保影响生活和个人权利,那么环保应该被后置
不知道各位如何看待这两个问题,因为对我来说这两个问题具有部分合理性(特别是自由主义对第二条的影响),所以难以很好的评价。
全球化的後果就是將污染轉嫁,把重金屬、垃圾、化學品、碳排放從使用者轉到生產者之中。若繼續有深入報導,希望能探討中國能源消耗中有多少是用於出口、有多少是浪費、有多少是過度生產。
中國,全球最大污染國