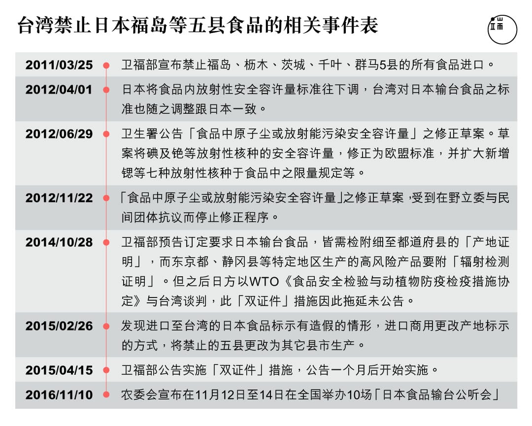
2011年3月11日,东日本大地震引发大海啸,导致福岛第一核电厂发生辐射泄漏。台湾因此自2011年3月25日起,禁止福岛、枥木、茨城、千叶、群马这五县的所有食品进口,至今仍没放宽管制。
2016年11月10日,农委会宣布11月12日至14日在全国举办10场“日本食品输台公听会”,考虑针对福岛以外四县的部分食品进口解禁,引发“公告时间过短”以及“三天办完10场太赶”的批评。公听会上也碰到立委、议员与民众激烈的抗议,让日本食品进口之事,再度引起广大台湾民众的注目。

日本食品安不安全、风险有多少,这是科学问题,也是能不能开放的底线;本文将聚焦于此。至于后续要不要开放、怎么开放,就要考虑其他层面的问题。